Новые точки подключения и карты установок NEW
Схема установки сигнализации Пандора DXL-4710 и модуля обхода иммобилайзера RMD-7 на Land Rover Freelander 2

Здравствуйте!
— С Уважением, Агафонов Олег Владимирович
Вот, смотрите переработанные схемы для установки Pandora DXL-4710 и RMD-7, будут вопросы – обращайтесь.
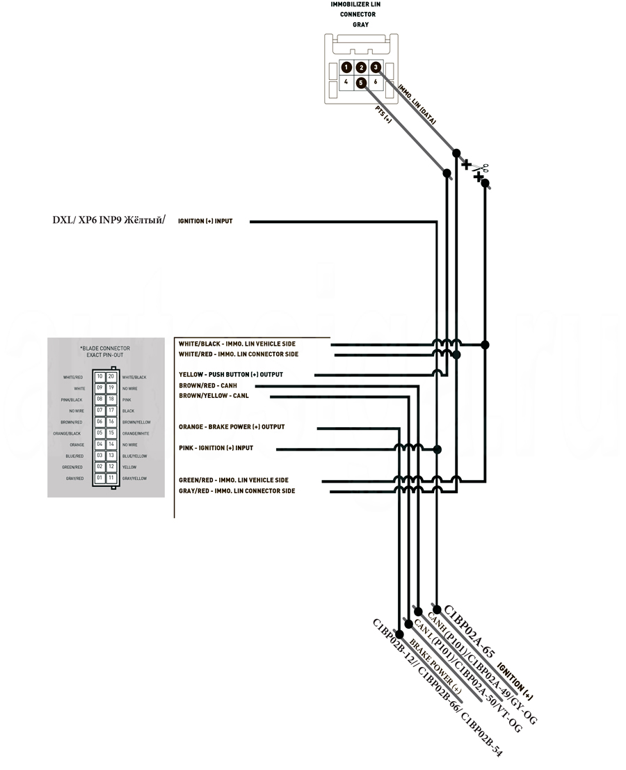
Подключение и программирование модуля обхода иммобилайзера RMD -7
Точки подключения сигнализации на Land Rover Freelander
Схема подключения Pandora DXL-4710 и RMD-7
Программирование Pandora
Другие карты установок и точки подключения сигнализаций на этот же автомобиль
Самое комментируемое HIT
- Установка автосигнализации на Лада Гранта - Точки подключения, расположение и цвета проводов +124
- Установка автосигнализации на VW Polo - Точки подключения, расположение и цвета проводов +94
- Установка автосигнализации на Hyundai Solaris - Точки подключения, расположение и цвета проводов +78
- Установка автосигнализации на KIA Rio - Точки подключения, расположение и цвета проводов +76
- Установка автосигнализации на Renault Duster - Точки подключения, расположение и цвета проводов +68
Читайте также
Популярное TOP
- Установка автосигнализации на Лада Приора - Точки подключения, расположение и цвета проводов
- Установка автосигнализации на Лада Гранта - Точки подключения, расположение и цвета проводов
- Установка автосигнализации на KIA Rio - Точки подключения, расположение и цвета проводов
- Установка автосигнализации на Ford Focus - Точки подключения, расположение и цвета проводов
- Обход штатного иммобилайзера – Модули обхода иммобилайзеров
Последние комментарии
Здравствуйте, Николай. На Honda XR-V 2020 с кнопкой запуска (PTS) штатная охранная система...
Автор: Админ ДмитрийЗдравствуйте. Скажите какие именно настройки надо ставить для таймерных каналов чтобы штатная...
Автор: КоляТигуан 2013 РКПП с системой старт стоп (глушение на светофорах), подключение через имитацию...
Автор: Виктор21Скажите зачем в параллель реле диоды на схеме?
Автор: Игорь АлександровичTahoe 2000-2003 Подключения на ВСМ 3 разьема Концевики : Синий и фиолетовый разъём По минусу....
Автор: Алексей










При применении ругательных и оскорбительных выражений, а также при выражении неуважения к посетителям сайта, ваш IP блокируется, сообщение удаляется.
Давайте уважать друг друга!